UDS-based Bootloader Remote Firmware Upgrade Solution
TSMaster - UDS Flashing TLE989X Solution
A universal bootloader implementation method for the Infineon TLE989X series
Zero-code UDS Bootloader, universal CAN, CAN FD, LIN, Ethernet
Easy Implementation of Infineon MCU-UDS Flash Bootloader
The bootloader can be used to upgrade product firmware via the MCU communication port, with a low learning curve.
The Bootloader provided in this article integrates some UDS (14229, 15765 specifications) services with the TSMaster host computer and can download APP programs through the CAN FD interface.
Reliable guidance mechanism designed for automotive applications
Core Advantages
Compliant with ISO 14229 (UDS) and ISO 15765 standards, compatible with a wide range of development requirements
Security Access Control
Customizable seed/key algorithm
Flexible storage mapping
Bootloader and APP partition addresses can be adjusted
Reliability testing passed
Supports self-recovery flashing after abnormal interruption
Vector table remapping
Ensure that interrupted services run normally under the app.
Multi-mode session switching
Supports extended mode and programming mode (UDS services 10, 27, 34, etc.)
Three steps of fully automatic detection, download, and redirection
Complete the upgrade in 3 steps and seamlessly switch between apps.
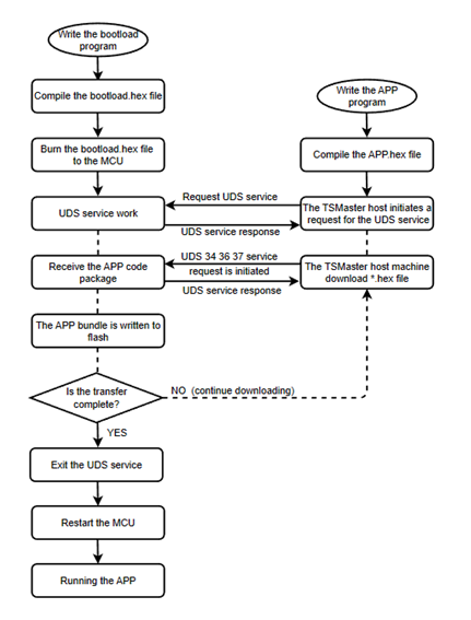
The bootloader program will parse the data packets coming from the upper computer, combine the APP code packets and write them to the target Flash space in sequence.
After the APP program in the target Flash area is successfully started, the Bootloader program will automatically quit running and the APP will start working.
MCU start-up detection
Determine whether to enter Bootload mode
UDS Download Process
The host computer sends APP.hex to a specific section of the MCU Flash.
Automatic restart and redirection
Once the program detection is successful, it will jump to the APP for execution.
(Supports direct re-downloading while the app is running.)
(Supports direct re-downloading while the app is running.)





